联系我们
|
收藏网站
|
设为首页
湖南省新邵县工业职业中等专业学校
学校首页
学校概况
+
专业介绍
校园一角
校务公开
校园资讯
+
通知公告
校园新闻
职教动态
上级文件
教学教研
+
教务管理
教育科研
名师工作室
楚怡工坊
对口高考
教师天地
+
教师风采
教师作品
师德师风
党团工会
+
党建工作
团委工作
工会
招生就业
+
招生动态
就业指导
毕业生追踪
学生频道
+
学生作品
优秀学子
资源库建设
+
职中校报
蓝天文学
校园频道
+
创廉专栏
校园网阅读专栏
文明校园文采展
竞赛获奖
电子图书
教学典范
公众号入口
+
莘莘学子
园丁之窗
文体艺苑
专业建设
校园频道
/
创廉专栏
校园网阅读专栏
文明校园文采展
竞赛获奖
电子图书
教学典范
首页
>
校园频道
>
电子图书
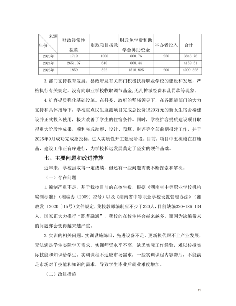
2025年度中等职业学校教育质量年报
发布时间:2025-12-30